ब्लॉग
ब्लॉग
घर ब्लॉग

The Eyes and Brain of Intelligence: A Deep Dive into the Intelligent Control System of the Gachn Truck Loader

नवीनतम ब्लॉग
टैग

The Eyes and Brain of Intelligence: A Deep Dive into the Intelligent Control System of the Gachn Truck Loader

Nov 20, 2025

A superior automated truck loader relies on a robust mechanical structure as its "limbs," but its true soul lies in its "eyes" and "brain." This week, we'll delve into the core, revealing how the Gachn truck loader achieves highly intelligent, unmanned loading through the seamless collaboration of 3D vision, AI algorithms, and advanced control.

In the past two weeks, we discussed industry pain points and introduced the revolutionary "cargo box entry" mechanical solution. However, for the robotic arm to precisely extend into the truck bed and perfectly stack the loads, an intelligent system for perception, decision-making, and execution is indispensable. This is precisely what distinguishes Gachn from simply cobbled-together automated equipment on the market, making it a truly "intelligent truck loader."

I. Intelligent Eyes: All-Aspect Perception for Clear Vehicle Identification

Core Technology: LiDAR 3D Scanning and Intelligent Vehicle Position Recognition System

Challenges: Vast Variations in Vehicle Parking: Improper parking, centerline deviation, and foreign objects in the cargo compartment (such as residual binding ropes or debris) can all lead to loading failures or even equipment collisions.

Our Solution:

Precise Modeling: The equipment uses high-precision LiDAR to perform an all-around scan of the parked vehicle, generating a 3D point cloud model with millimeter-level precision. This system automatically measures the length, width, and side panel height of the cargo compartment, as well as the vehicle's ground clearance.

Intelligent Judgment: Utilizing a self-developed intelligent detection algorithm, the system analyzes the point cloud data in real time. It automatically identifies whether the vehicle is parked within the permitted automated loading area and whether the centerline deviation is within a controllable range. Simultaneously, it acts as a "quality inspector," detecting any irregularities in the cargo compartment to prevent unstable stacking or equipment malfunctions caused by foreign objects.

Active Guidance: If the system detects that the rear panel is too high or the parking position is improper, it will proactively remind the driver via screen to "open the rear panel" or "adjust the parking position," achieving human-machine interaction and ensuring a perfect starting point for the operation.

 

(Video: Showing the 3D point cloud model of the vehicle generated after LiDAR scanning, with the measured length, width, and height dimensions marked)

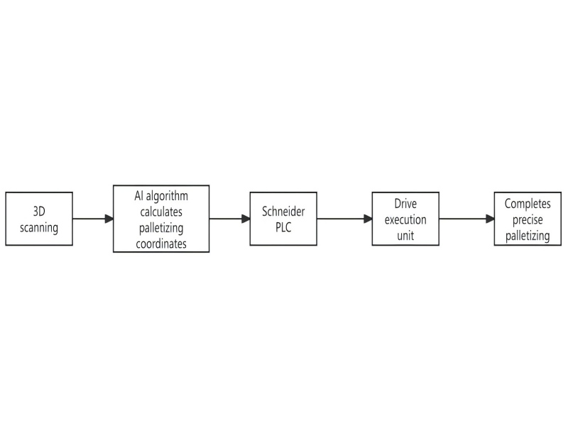
II. Intelligent Brain: Strategic Planning for Optimal Loading Path

Core Technology: Proprietary Palletizing Algorithm and Schneider Electric High-End Control Platform

Challenge: How to convert known vehicle dimensions and the tonnage to be loaded into precise, neat, and stable palletizing coordinates and movement trajectories for each bag of cement?

Our Solution: Intelligent Calculation: After acquiring 3D scan data, our independently developed palletizing logic algorithm begins operation. Based on the tonnage of cement to be loaded and a mathematical model, it automatically calculates the optimal landing coordinates for each bag of cement and plans the most efficient, collision-free movement trajectory.

Flexible Strategy: The algorithm supports three modes: horizontal stacking, vertical stacking, and a combination of both. It can intelligently select or combine modes based on the truck bed dimensions, ensuring tight and neat stacking, maximizing truck bed space utilization, and facilitating unloading.

Precise Execution: The calculated trajectory instructions are received and executed by a control system centered on a high-performance Schneider 12-axis motion controller and a 15.6-inch large touchscreen. The stability and high processing power of the Schneider PLC ensure the synchronization, accuracy, and reliability of the actions of all servo motors, cylinders, and other actuators.

  • Cement loading flowchart

--------------占位---------------

III. Neural Networks: Data Interconnection, Enabling Intelligent Factory Management

Core Technology: Loading Information Management System and Industrial-Grade Interface

Challenge: The automated loading machine should not be an information silo; it needs to seamlessly integrate with the factory's existing management system.

Our Solution: The driver only needs to swipe their card next to the loading machine, and the system automatically retrieves the pickup information (such as customer, product type, and tonnage) from the ERP system, eliminating the need for manual input and preventing errors.

After loading is completed, data (such as actual loading time and tonnage) is automatically transmitted back to the management system, forming a closed loop and providing real-time and accurate data support for financial settlement and production scheduling.

The equipment is equipped with an Ethernet interface as standard, reserving ample expansion space for the factory's future Industry 4.0 and smart manufacturing upgrades.

IV. Reliable Foundation: Distributed Layout and Top-Tier Components

We understand that even the most intelligent system requires stable hardware support. Unlike competitors who centralize subcontracting, steering, and packing mechanisms, resulting in "small maintenance space and difficult fault handling," Gachn adopts a distributed layout. This layout not only offers higher stability but also provides spacious maintenance access when maintenance is needed, allowing for rapid problem location and resolution, significantly reducing downtime and improving overall equipment efficiency (OEE).

Conclusion: True intelligence is the perfect integration of perception, decision-making, execution, and management. The Gachn loading machine is precisely such an intelligent loading expert with "eagle eyes," a "super brain," and "flexible limbs." It brings not only savings in manpower, but also a comprehensive leap in loading quality, management efficiency, and data transparency.

एक संदेश छोड़ें

एक संदेश छोड़ें
क्या आप वाल्व बैग मशीन उत्पादन लाइन में निवेश बढ़ाना चाहते हैं? एक संदेश छोड़ें
जमा करना

घर

उत्पादों

whatsApp

संपर्क